![]() |
| オークションホーム > 管理人 ナッキー系 菅原明鳩舎 |
|
|
![]() |
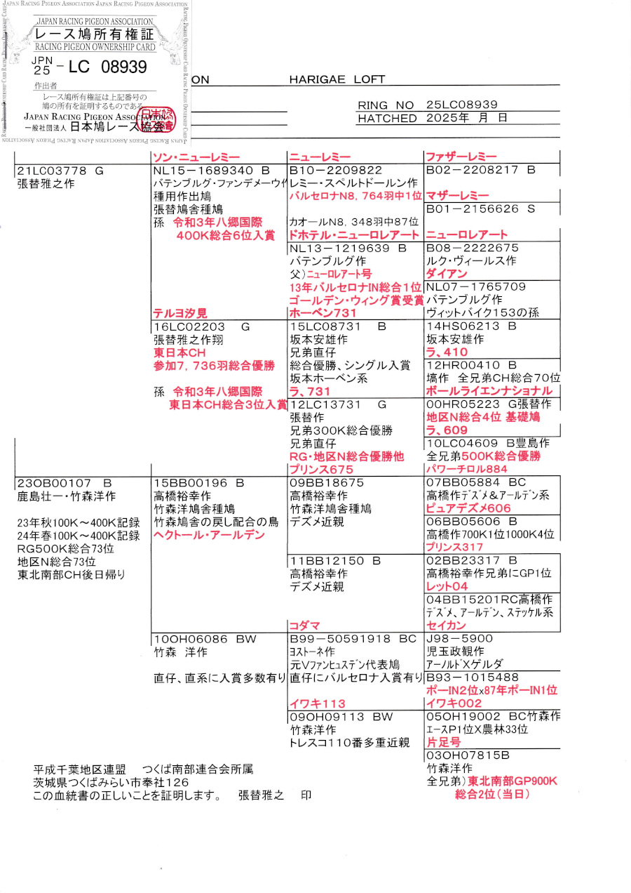
出品鳩若37番「25LC08939 G」張替雅之作(テルヨ汐見号CH総合優勝×ニューレミー号バルセロナN優勝直仔)×鹿島竹森作翔RG総合73位PN総合73位CH後日 ![]() |
オークションNo: 1770085009 |
![]() |
出品鳩若37番「25LC08939 G」張替雅之鳩舎作 (テルヨ汐見号東日本CH7736羽総合優勝鳩×ニューレミー号バルセロナN8764羽優勝直仔)直仔×鹿島・竹森鳩舎共同作翔RG総合73位地区N総合73位東北南部CH後日帰り鳩 との直仔です。 父親 ♂24番 「21LC03778 G ♂」張替雅之鳩舎作 全兄弟直仔につくば国際24年広島700K総合19位鳩がいる テルヨ汐見号東日本CH7736羽総合優勝×バーテンブルグ作ニューレミー号バルセロナN8764羽優勝の直仔 との交配の直仔です。 母親 「23OB00107 B」鹿島・竹森鳩舎共同作翔RG総合73位地区N総合73位東北南部CH後日帰り鳩で 高橋作ヘクトールデズメ近親鳩 ×竹森作(コダマ号ポーIN2位&ポーN1位孫×トレスコ110番多重近親鳩)娘鳩 との直仔です。 詳しくは、添付の血統書の参照をお願いいたします。 <備考> 現在管理人の鳩舎で元気に過ごしています。写真は2/2日に撮影しました。 菅原明鳩舎の概要はこちらをご覧ください |
|
|
|
|||||||||||||||||||||||||||||||||||||||||||||||||||||||||||||||||||
| 自己紹介 − 出品者に質問 − 友達にすすめる − ウォッチリストへ追加 − 出品者アラートへ追加 |
|
